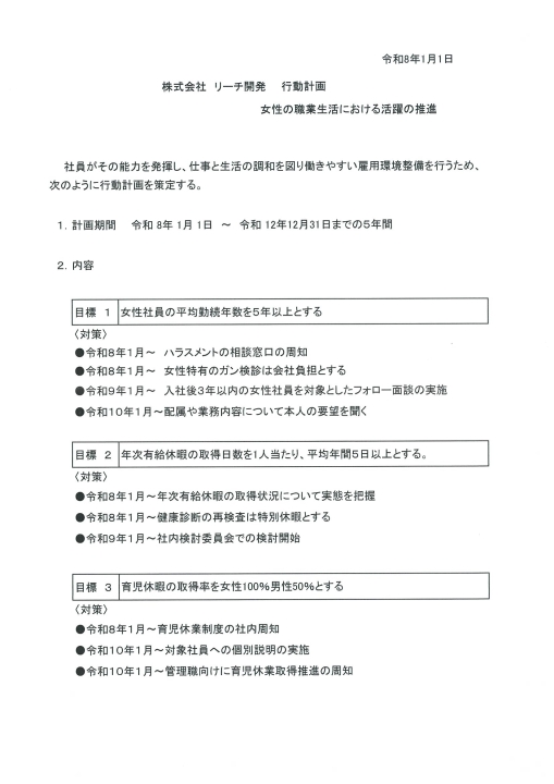
社員がその能力を発揮し、仕事と生活の調和を図り働きやすい雇用環境整備を行うため、次のように行動計画を策定する。
1.計画期間 令和8年1月 1日 ~ 令和12年12月31日までの5年間
2.内容
目標 1.女性社員の平均勤続年数を5年以上とする。
〈対策〉
●令和8年1月 ~ ハラスメントの相談窓口の周知
~ 女性特有のガン検診は会社負担とする
●令和9年1月 ~ 入社後3年以内の女性社員を対象としたフォロー面談の実施
●令和10年1月~ 配属や業務内容について本人の要望を聞く
目標2. 年次有給休暇の取得日数を1人当たり、平均年間5日以上とする。
〈対策〉
●令和8年1月~ 年次有給休暇の取得状況について実態を把握
●令和8年1月~ 健康診断の再検査は特別休暇とする
●令和9年1月~ 社内検討委員会での検討開始
目標3.育児休暇の取得率を女性100%男性50%とする。
〈対策〉
●令和8年1月 ~ 育児休業制度の社内周知
●令和10年1月~ 対象社員への個別説明の実施
●令和10年1月~ 管理職向けに育児休業取得推進の周知
株式会社 リーチ開発
〒892-0804
鹿児島市春日町7番14号
TEL 099-248-1710
FAX 099-248-1298
mail ri-chi.so@ml.satsuma.ne.jp
〒892-0804
鹿児島市春日町7番14号
TEL 099-248-1710
FAX 099-248-1298
mail ri-chi.so@ml.satsuma.ne.jp
